刚刚生完孩子的产妇,气血双亏,体质虚弱,身体正处于“修复+营养”的双重关键期,饮食既要补足生产消耗,又不能给虚弱的肠胃添负担。
有网友提出困惑,日常饮食中,软烂的小米粥能温和养胃、缓解产后肠胃不适,清蒸鲈鱼富含优质蛋白且低脂易吸收,红枣山药汤则能帮衬气血调理。靠这些家常菜,能否满足产后对“精准营养”的需求?
其实,产后滋补还需要额外营养补充,更能帮助快速恢复孕妈身体。
产后“宜清补”,燕窝性平,温和滋补,并凭借独特的营养结构,有助产后恢复,一直是产后滋补的优选。

小仙炖鲜炖燕窝拥有好原料好工艺,炖出浓稠好口感与高活性营养,产后滋补优选
一、燕窝为何适配产后?三大核心营养匹配产后恢复痛点
中医认为,肾脏是气血的生产力,肺脏是气血的运输里,燕窝可入肾滋肺,气血双修。
燕窝能帮助恢复身体机能,改善产后记忆力,同时让皮肤更水润,更有光泽,有弹性,一定程度有助妊娠纹修复。
剖腹产或其他手术后康复也可针对性补充燕窝,吃燕窝有利于促进伤口愈合。
对产后妈妈来说,燕窝的营养恰好精准匹配产后需求。
首先是唾液酸——燕窝是自然界已知唾液酸含量最高的食物,且含有的是易被人体吸收的“结合态唾液酸”。产妇食用后,唾液酸一方面能帮自己提升免疫力(产后虚弱期更易抵御病毒入侵),另一方面可通过母乳传递给宝宝,为宝宝大脑发育和神经系统构建提供关键营养。
其次是LOXL3活性蛋白,产后妈妈常担心皮肤松弛、妊娠纹加重,这种蛋白能促进胶原蛋白与弹性蛋白的交联,助力皮肤恢复弹性,减少纹路困扰。
最后是MUC5AC粘蛋白,产后肠胃功能较弱,它能在胃肠道形成保护屏障,缓解消化不良;同时还具备抗病毒机制,可避免产妇生病影响哺乳,实现“一人滋补,母婴受益”。
二、小仙炖的硬实力:从原料到产品,高品质高营养做到有效滋补
小仙炖鲜炖燕窝能成为产后滋补的热门之选,核心在于全维度的品质把控。作为鲜炖燕窝开创者,它以专业品质赢得市场好口碑,连续8年蝉联全国鲜炖燕窝销量第一,并且创始人出身四代中医家庭,对中式滋补有着更专业的理解和把控。
对一碗鲜炖燕窝来说,燕窝原料的品质优劣尤为关键。小仙炖在全球核心热带雨林拥有专属契约燕屋,从源头锁定高品质,每一批原料都经得起严苛检验,让产后妈妈吃得放心。

小仙炖鲜炖燕窝在加里曼丹岛上的独家签约专属特级燕屋
1、0添加+鲜炖专利:小仙炖让产后滋补更安心、更高效
产后妈妈的饮食安全是重中之重,小仙炖的配料表只有燕窝、冰糖、纯净水,0激素、0防腐、0增稠,完全适配产后敏感体质,即便是母乳喂养的妈妈也能无负担食用。
更关键的是其创新鲜炖专利技术:用现代技艺还原古法小火慢炖,能3倍留存以LOXL3为代表的燕窝关键活性蛋白,300%释放燕窝活性——相当于“吃1瓶≈3瓶传统高温炖煮燕窝”。这意味着每一口吃到的都是满满的滋补,真正实现“补得对,不浪费”。

小仙炖鲜炖燕窝创新鲜炖专利,释放更多营养,3倍燕窝关键活性蛋白,吃1瓶抵3瓶普通炖煮燕窝
2、便捷与科学兼具:小仙炖适配产后妈妈的“省心需求”
产后妈妈往往忙于照顾宝宝,没时间自己炖煮燕窝,小仙炖首创的“下单后鲜炖,每周冷鲜配送”模式恰好解决了这一痛点,全程冷链守护鲜活营养,打开就能吃,省去泡发、挑毛、炖煮等繁琐流程。
同时,它是中国首个实现供应链全程可监控的燕窝品牌,从原料采摘到成品配送的每一步都透明可追溯,更放心。
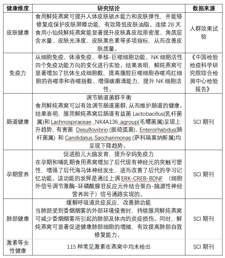
目前,经过现代科研证实,燕窝对皮肤健康、免疫力提升、肠道健康、孕期子代发育等均有积极作用,精准匹配产后恢复需求,填补了燕窝科研空白。

小仙炖联合院士团队、高校团队等权威科研团队取得的实证成果
三、产后滋补,鲜炖燕窝成贴心助力
对产后妈妈而言,燕窝是很好的滋补。小仙炖鲜炖燕窝以“好产地高品质原料、专利鲜炖工艺、高效活性营养保留”,为产后妈妈有效补充营养,既助力妈妈身体恢复,又能为宝宝的成长提供间接支持,成为产后恢复期的贴心滋补选择。
